Automation can streamline tedious business processes, especially when it comes to contract approvals and digital signatures. In this post I’ll walk you step by step through setting up an automated signature workflow that links SharePoint with Adobe Acrobat Sign—eliminating manual handoffs, minimizing errors, and speeding up your business operations.
Last verified: May 13, 2026. Microsoft’s connector documentation now refers to the connector as Adobe Acrobat Sign, and some older connector actions are marked deprecated. Verify the current Adobe Acrobat Sign connector actions before rebuilding this flow from screenshots.
Overview
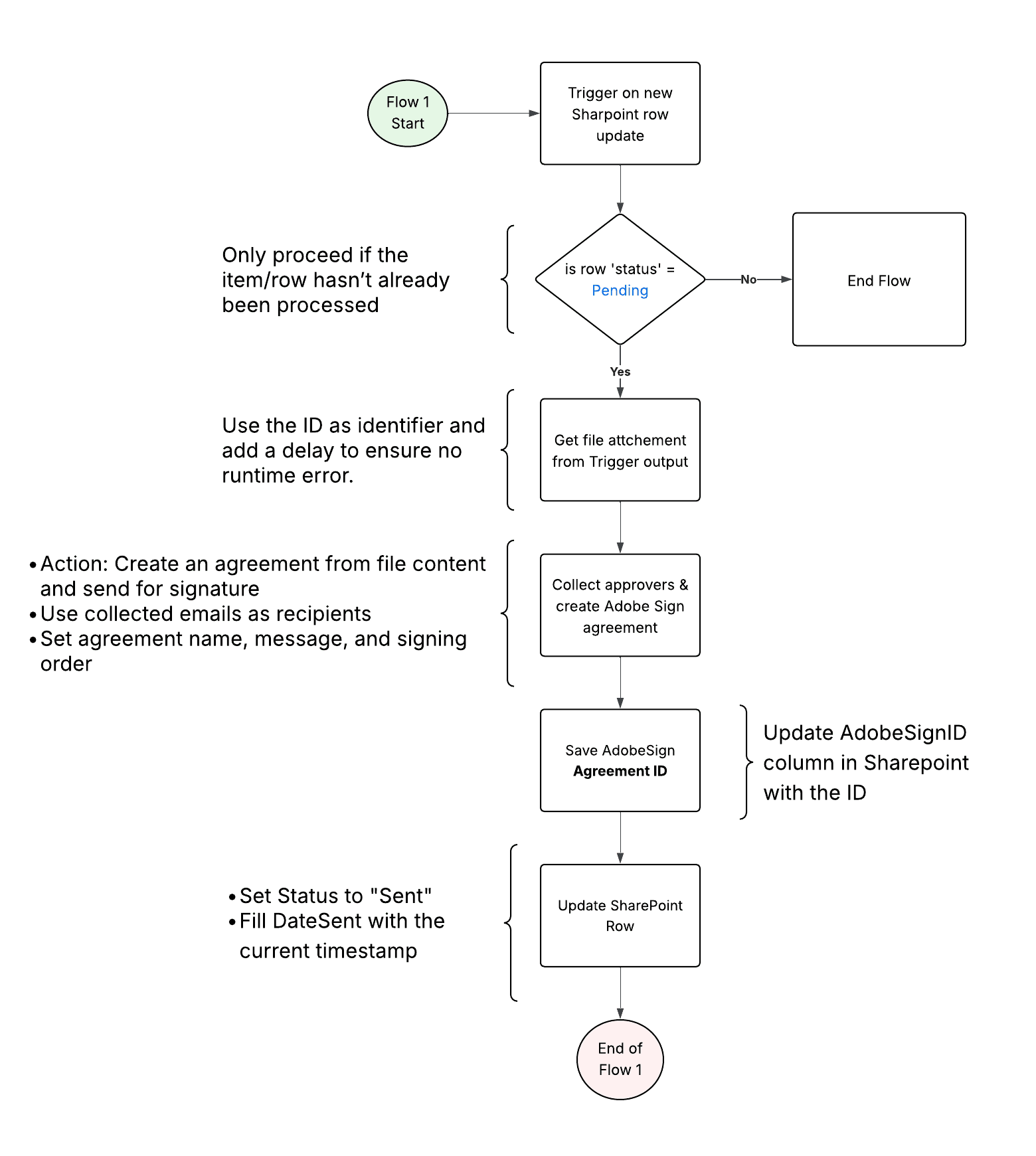
Our goal is to create an automated process ("Flow 1") that triggers every time a SharePoint row (item) is updated. If the status of that row is marked as "Pending" the process will automatically send a document for signature using Adobe Acrobat Sign, log the details, and update the record in SharePoint.
What You Need to Set Up in SharePoint
Before building the flow, make sure your SharePoint list is structured to support the process. Here’s what you’ll need:
Columns to Create:
- Title(default) This can be used as the document name.
- Status (Choice) Tracks the approval stage (e.g., Pending, Sent, Not Sent, Completed)
- Adobe Agreement ID (Single Line of Text): Stores the unique Adobe Acrobat Sign agreement ID
- Signer Name (Person who will receive the signed agreement): Stores recipient email addresses
- Signer Email (Person who will receive the signed agreement): Stores recipient email addresses
- Date Sent (Date and Time): Logs when the document was sent for signature
- Any file attachment for the document/content to be signed

Step-by-Step Instructions to Set Up the Automated Flow
1. Trigger: React to SharePoint Row Updates
- Action: Create a flow that triggers when there is a new update on a SharePoint row. This will monitor your list in real time.

2. Decision: Check If Status Is "Pending"
Condition: Add a step to check if the "Status" column of the updated row is set to "Pending."
- If No, end the flow to avoid re-processing items that are already being handled or completed.
- If Yes, proceed to the next steps.

3. Retrieve File Attachment
- Action: Use the row’s unique ID to fetch the associated file attachment from the SharePoint trigger output.

- Action: Use the get attachment content action to retrieve the associated file content.

Pro Tip: Add a short delay after retrieving the file—this helps prevent runtime issues, especially if file uploads and status changes occur in quick succession.
4. Set Up Adobe Acrobat Sign Agreement
Action: Prepare the Adobe Acrobat Sign agreement using the file content.
- Collect the signer email from your SharePoint column.
- Define the agreement name using the Title, file name and the date sent.

5. Send for Signature
- Action: Initiate the agreement in Adobe Acrobat Sign and retrieve its unique Agreement ID.

6. Record the AcrobatSignAgreementId, Status and Timestamp in SharePoint
- Action: Update the corresponding row in SharePoint with the obtained AcrobatSignAgreementId for future tracking and reference.
- Action: At this point, update the "Status" column to "Sent" to indicate the document has been dispatched for signature.
- Additional: Fill the "DateSent" column with the current timestamp so you have a clear audit trail.
Visualization
Here is a high-level flowchart overview for clarity:
Flowchart

Power Automate Flow

Key Takeaways
By following these steps, you’ll be able to transform your paper-intensive signature workflow into a modern, digital process—saving time, reducing risk, and accelerating business operations. If you have any questions or want to see more advanced automation scenarios, let me know!





