Automated Document Approval Workflow
A two-flow Power Automate system integrating Adobe Sign, SharePoint, and OneDrive to simplify multi-signer document approvals for a real client project.

Overview
This project was developed for a client who needed a faster, more reliable way to manage document approvals. Their existing process required manually sending PDFs for signatures and tracking completion through email — a slow and error-prone workflow.
Using Microsoft Power Automate and Adobe Sign, I built a connected system that automatically sends documents for signature, tracks progress, and stores the signed files in SharePoint and OneDrive — all without manual intervention.
The Build Process
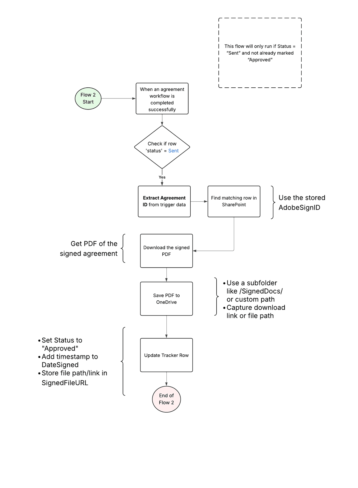
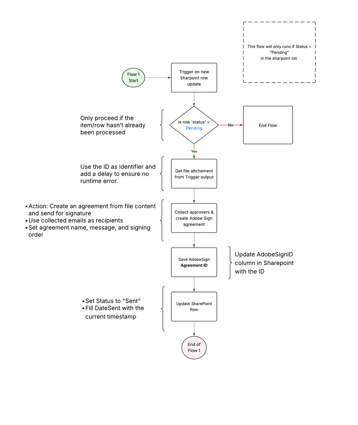
The automation was designed as a two-flow system, with a third “status tracker” currently planned for expansion. Each flow handled a specific part of the approval cycle:
- Flow 1 – Send Agreement: Triggered by SharePoint, retrieves document attachments and uses Adobe Sign to send them for signature.
- Flow 2 – Post-Signature Handling: Monitors when the document is fully signed, downloads the final version, and updates the SharePoint record.
- Flow 3 (Upcoming) – Agreement Status Tracker: Will automatically check which signers are still pending and log their progress inside SharePoint.
Business Impact & ROI
60% Faster Turnaround
By eliminating manual email follow-ups, document approval cycles dropped from days to hours. The system monitors every signature in real-time and files the final document instantly.
Administrative ROI
For a team processing 50+ agreements a month, this automation saves approximately 15-20 hours of manual labor—roughly $600/month in reclaimed salary time for a single project manager.
Workflow Visuals


Want the Full Breakdown?
Read the full blog post where I walk through the logic, SharePoint setup, and lessons learned from this automation.
Read the Blog Post