"Is Document AI expensive?"
This is the most common question I get. The short answer: It depends on how you use it.
Google Cloud's pricing calculator is confusing, and most tutorials skip the real-world cost implications. After processing 50,000+ pages across multiple projects, here's an honest breakdown of what it actually costs.

Note: This cost tracking is baked directly into my Document AI Starter workflow.
Quick Cost Calculator
Use this to estimate your costs before committing:
| Your Volume | Cost @ $0.065/page | vs. Manual Entry ($0.75/doc avg) |
|---|---|---|
| 100 pages | $6.50 | ~$75 (11.5x cheaper) |
| 1,000 pages | $65 | ~$750 (11.5x cheaper) |
| 10,000 pages | $650 | ~$7,500 (11.5x cheaper) |
| 100,000 pages | $6,500 | ~$75,000 (11.5x cheaper) |
💡 Pro Tip: Document AI becomes more cost-effective as volume increases but watch out for hidden infrastructure costs (see below).
Understanding the Pricing Model
Per-Page, Not Per-Document
Google charges per page not per document. This matters:
- Single-page invoice: $0.065
- 10-page contract: $0.65
- 50-page report: $3.25
Real-world example: I processed 500 invoices (averaging 2.3 pages each) = 1,150 pages = $74.75 total.
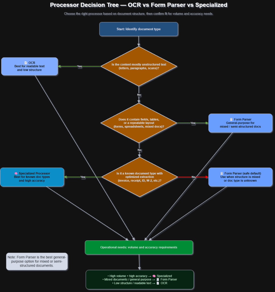
Processor Types Have Different Pricing
Not all Document AI processors cost the same. Choosing the right one is the first step in cost optimization.

| Processor Type | Cost per Page | Best For |
|---|---|---|
| Form Parser | $0.065 | Structured forms, invoices |
| OCR Processor | $1.50/1000 | Text extraction only |
| Specialized Parsers | 0.30 | Identity docs, receipts, W2s |
⚠️ Warning: Always verify current pricing at Google Cloud Pricing. Prices can change.
Hidden Costs You Need to Know
While the per-page fee is the main driver manual data entry has many "invisible" costs that automation eliminates.

1. Cloud Storage Costs
If you use async batch processing (recommended for >5 pages), you need Cloud Storage:
- Storage: ~$0.02/GB/month
- Operations: $0.05 per 10,000 operations
For 10,000 PDFs (avg 500KB each) = ~5GB = $0.10/month (negligible).
2. Cloud Functions / Cloud Run
If you're running Document AI from Cloud Functions:
# Example: Processing a 50-page PDF
Processing time: 30-60 seconds
Cloud Function cost: ~$0.000001 per 100ms @ 256MB RAM
Total function cost: ~$0.0003 per invocationCost breakdown for 1,000 documents:
- Document AI: $65
- Cloud Storage: $0.10
- Cloud Functions: $0.30
- Total: $65.40 (Document AI is 99% of the cost)
3. Retry Costs
Failed API calls still get charged if Document AI processes the file even if your code crashes.
Best practice:
import logging
try:
result = process_document(file_path)
logging.info(f"✅ Processed {file_path}: ${cost:.2f}")
except Exception as e:
logging.error(f"❌ Failed {file_path}: ${cost:.2f} (STILL CHARGED)")
raiseFree Tier Reality Check
What Google Says
"1,000 pages/month free for OCR Processor"
What This Actually Means
- ✅ OCR Processor: 1,000 pages/month free
- ❌ Form Parser: NOT included in free tier
- ❌ Specialized Parsers: NOT included in free tier
Real cost for Form Parser:
- Page 1: $0.065
- Page 1,000: $0.065
- No free tier. Pay from day one.
How I Estimate Costs Before Processing
Step 1: Count Pages Without Processing
from pypdf import PdfReader
def count_pages(pdf_path):
"""Count pages without sending to Document AI"""
reader = PdfReader(pdf_path)
return len(reader.pages)
# Scan entire folder
total_pages = sum(count_pages(f) for f in pdf_files)
estimated_cost = total_pages * 0.065
print(f"Estimated cost: ${estimated_cost:.2f}")Step 2: Sample First
Before processing 10,000 files, process 10-20 samples:
- Verify accuracy
- Confirm confidence scores
- Check processing time
- Validate cost assumptions
Step 3: Add 10-15% Buffer
Account for:
- Retries due to transient errors
- Test runs during development
- Multi-page documents you underestimated
Cost Optimization Strategies
To keep costs predictable, I follow a strict workflow that includes pre-estimation and user confirmation.

1. Use OCR for Simple Text Extraction
If you only need raw text (no structure):
# Expensive: Form Parser ($0.065/page)
result = form_parser.process(file)
# Cheap: OCR Processor ($0.0015/page)
text = ocr_processor.process(file)2. Pre-Filter with File Type Detection
Don't send non-PDF files to Document AI:
import mimetypes
def is_processable(file_path):
mime_type, _ = mimetypes.guess_type(file_path)
return mime_type == "application/pdf"
# Save $0.065 per rejected file
if not is_processable(file_path):
logging.warning(f"Skipping {file_path}: not a PDF")
return None3. Cache Results
Don't re-process the same file:
import hashlib
import json
def get_cached_result(file_path):
"""Check if we've already processed this file"""
file_hash = hashlib.md5(open(file_path, 'rb').read()).hexdigest()
cache_file = f"cache/{file_hash}.json"
if os.path.exists(cache_file):
return json.load(open(cache_file))
return None
# Save $$$ by avoiding duplicate processing
cached = get_cached_result(pdf_path)
if cached:
print(f"Using cached result (saved ${ pages * 0.065:.2f})")
return cachedReal-World Cost Examples
When you look at the big picture, the cost of Document AI is often a fraction of manual labor.

Example 1: Small Business Invoice Processing
- Volume: 500 invoices/month (avg 2 pages each) = 1,000 pages
- Cost: $65/month
- vs. Manual Entry: 0.75/invoice)
- Savings: 3,720/year)
Example 2: Batch Document Migration
- Volume: 50,000 legacy PDFs (one-time)
- Cost: $3,250
- Processing time: ~6 hours (with batching)
- vs. Manual: 500 hours @ 12,500
- Savings: $9,250 + 494 hours
FAQs
Q: Is there a bulk discount for high volume?
A: Not publicly advertised. Contact Google Cloud sales for enterprise pricing if you're processing 1M+ pages/month.
Q: Do failed API calls cost money?
A: If Document AI successfully processes the file (even if your code crashes), you're charged. Implement error handling carefully.
Q: Can I use Document AI offline?
A: No. It's a cloud API. Every call requires internet and incurs costs.
Checklist: Before You Start Processing
- Counted total pages in your dataset
- Calculated estimated cost (pages × $0.065)
- Set up budget alerts in Google Cloud Console
- Tested on 10-20 sample files
- Verified confidence scores are acceptable (>0.7)
- Implemented cost logging in your code
- Added error handling to prevent double-charging on retries
- Decided on OCR vs. Form Parser based on needs
- Allocated 10-15% buffer for unexpected costs
Bottom Line
For most use cases, Document AI is cost-effective when compared to manual data entry or hiring offshore teams.
Track every dollar. Optimize early. Scale confidently.



